網頁置頂
跳到主要內容區塊
:::
Menu
自115年1月1日
訪客人次:1613548
當月瀏覽人次:61568
累計瀏覽人次:14096482
  • 高雄區農業改良場
:::

活動訊息

首頁 > 活動訊息 > 2013高屏地區米飯達人決賽成績出爐

2013高屏地區米飯達人決賽成績出爐

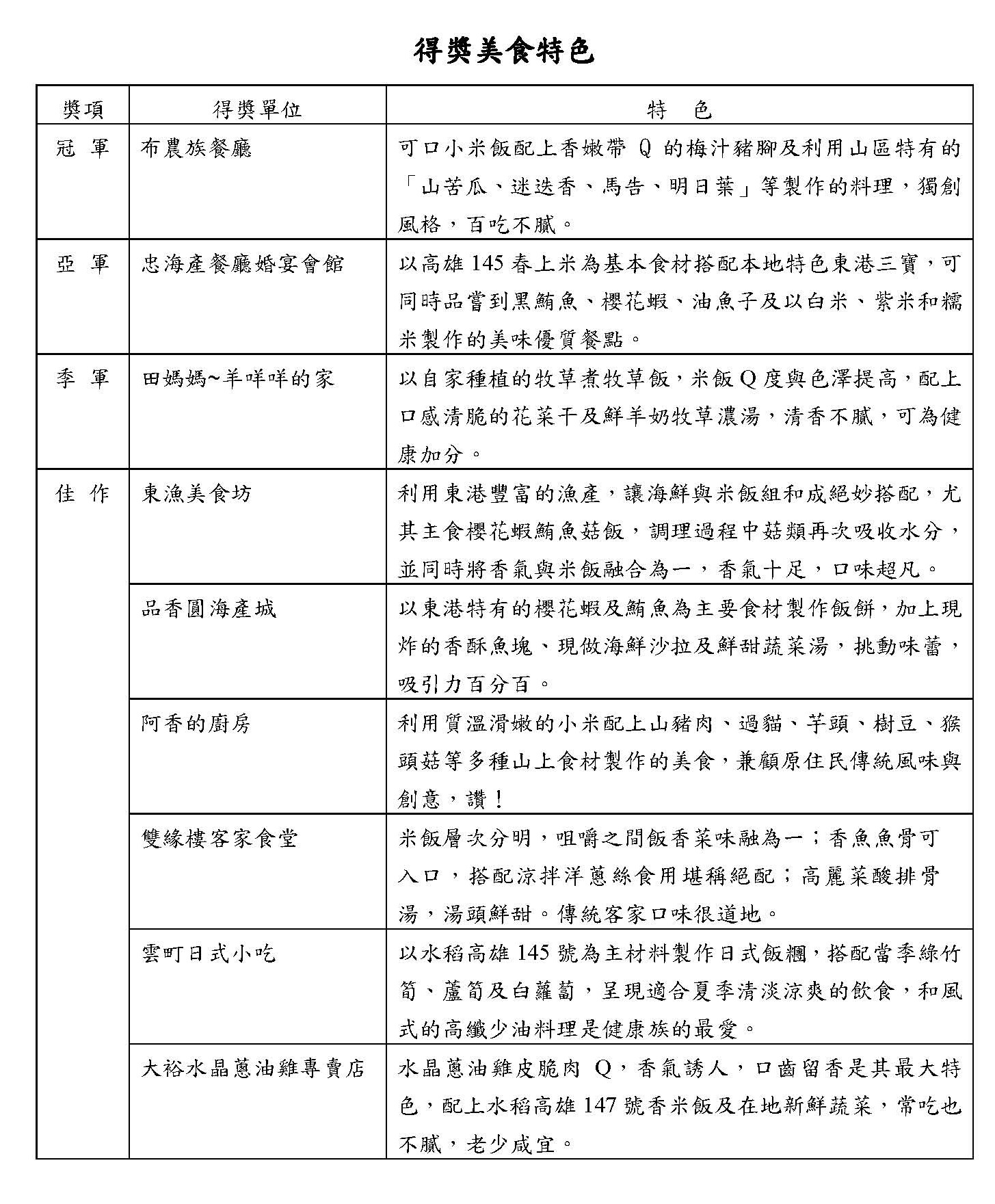
  為鼓勵餐廳及小吃店使用良質稻米製作米飯,提供消費大眾美味的米食,增加國產稻米消費,行政院農業委員會高雄區農業改良場 ( 以下簡稱高雄場 ) 於 5 月間,首度辦理高屏地區十大優良米飯美食競賽活動。初賽後,共有 31 家合法餐廳、小吃店獲選入圍,昨 ( 26 ) 日上午 9 時 30 分在高雄場進行決賽,參與的業者及民眾擠爆農業推廣大樓,盛況空前。在 7 位專業評審仔細評比及熱烈討論後,由 高雄市鳥松區「布農族餐廳」高惠雄先生的梅汁豬腳套餐脫穎而出,榮獲冠軍,屏東縣東港鎮「忠海產餐廳 婚宴會館 」吳國忠先生的春米櫻花蝦堡餐勇奪亞軍,高雄市路竹區「田媽媽 ~ 羊咩咩的家」,林秋香女士的羊咩牧草簡餐奪得季軍,另外有 7 組獲選為佳作。值得一提的是,前三名獲獎作品,分別使用水稻高雄 147 、高雄 145 及台南 11 號 ( 如附件 ) ,證明國產良質米品質的優越性 。隨即由htc_m16.png 場長頒發獎盃與獎金。

  高雄場htc_m16.png 場長表示, 本次決賽由參賽單位提供 1 項自家餐廳 ( 小吃店 ) 最有人氣、最拿手或自行研發的米飯美食套餐,套餐以米飯為主,另附 3 樣配菜及 1 道湯。各家作品都有不同特色,除了考慮色、香、味,還兼顧營養均衡,並善用在地食材,注重擺飾,創意無限,令人垂涎三尺;而得獎作品都很符合現代人講究的健康輕食條件,值得大力宣揚推廣。

  黃場長指出,這次活動共有 400 多位民眾參加,有 30 家餐廳 ( 小吃店 ) 參加決賽,高雄市 14 家、屏東縣 16 家,經 7 位評審仔細品評, 10 家脫穎而出。活動除了米飯達人的套餐競賽,還提供以高雄 145 、 147 號良質米製作的米飯美食嘗鮮,加上飯糰 DIY 、米餅方法示範、來賓投「尚甲意」套餐粉絲票及頒獎後參賽套餐開放品嘗,現場 熱鬧滾滾,顯示消費大眾對優良米食的重視。其中, 飯糰 DIY 更是大排長龍,製作過程樂趣無窮,參與民眾都盛讚自己的作品美味可口。參與的來賓對活動整體設計讚不絕口,期待明年能再舉辦。

  黃場長最後強調,以往大多餐廳業者為降低成本,經常選用價格較低廉的進口米或混合雜米,導致米飯品質不佳,影響消費者食用意願。而目前經政府推薦的國產良質米品種有 13 個,價格每公斤多在 50 元以內,非常合理,業者只要選用及特別標榜稻米品種,再經細心調理,一定可以獲得消費者青睞,打開店家知名度,讓生意日漸興隆,同時幫助我國稻米的產銷。

聯絡人:曾玉惠 副研究員
電 話: 08-7746774 、 0932-465238

 附件

附件1 

  黃場長與得獎人員及評審合照   鳥松區布農族餐廳「梅汁豬腳套餐」奪魁
            黃場長與得獎人員及評審合照                  鳥松區布農族餐廳「梅汁豬腳套餐」奪魁

  評審人員仔細品評   頒獎會場座無虛席
                         評審人員仔細品評                                            頒獎會場座無虛席

  參賽美食開放品嘗盛況   米食DIY 3分鐘做出可口飯糰
                    參賽美食開放品嘗盛況                               米食DIY 3分鐘做出可口飯糰

Top